Electric Over Hydraulic Pump Troubleshooting

Troubleshooting Hydraulic Pump Won T Turn

Troubleshooting Hydraulic Pump Won T Turn

How To Wire A Dump Trailer Remote International Hydraulics Blog

How To Wire A Dump Trailer Remote International Hydraulics Blog

How To Analyze And Troubleshoot Hydraulic Circuit Problems Youtube Hydraulic Systems System Hydraulic

How To Analyze And Troubleshoot Hydraulic Circuit Problems Youtube Hydraulic Systems System Hydraulic

Dc Power Unit Troubleshooting Guide Kti Hydraulics Inc

Dc Power Unit Troubleshooting Guide Kti Hydraulics Inc

How To Analyze And Troubleshoot Hydraulic Circuit Problems Youtube Hydraulic Systems Hydraulic Circuit

How To Analyze And Troubleshoot Hydraulic Circuit Problems Youtube Hydraulic Systems Hydraulic Circuit

Pin En Hidrolik

Pin En Hidrolik

Pin En Hidrolik

3 common symptoms to keep an eye out for.

Electric over hydraulic pump troubleshooting.

Hydraulic unit temperature high. Pumps wear over time which results in less oil being delivered. Troubleshooting dexter electric over hydraulic actuator that wont activate via brake pedal is a dexter elec hydraulic brake actuator damaged if it was ran dry will the dexter electric over hydraulic actuator work with ford truck factory brake controllers. The electric motor is driving the hydraulic pump at a speed that is higher.

Circulation filter pump stopped with main pumps running. Check the cooler water strainer. Troubleshooting hydraulic pumps al smiley. Pump trouble is usually characterized by increased noise increased heat erratic operation of cylinders difficulty or inability to develop full output decreased speed of cylinders or.

Check that none of the pressure relief valves were set too low. Also included are some tricks tips we have found talking to you the customer. Check cooling pump operation. If your system is suffering from any of these symptoms then that could be a clear sign that you need to repair clean or replace parts of your system.

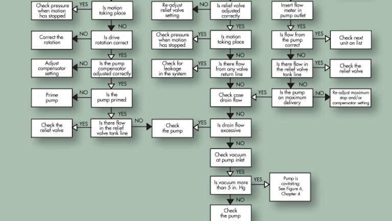
If your hydraulic layout is suffering from any issues make sure to check your hydraulic gear pumps and other components. The new pump is delivering a maximum pressure of 1 000 psi and appears to be creating heat. Check circulation filter pump for problems. While a flow meter can be installed in the pump s outlet line this is not always practical as the proper fittings and adapters may not be available.

Check water thermostat operation. If required correct the setting. The pump is probably the component most subject to wear in a hydraulic system and the one most likely to cause a sudden or gradual failure in the system. This guide will help you fix the majority of problems you face in the field.

Hydrastar has proven to be a reliable product that we and our customers appreciate and depend on. Troubleshooting hydrastar hba 16 electric over hydraulic trailer brake actuator that runs constantly converting my hydraulic disc surge brakes to electric over hydraulic brakes are electric over hydraulic actuators compatible with integral brake controller on 2011 ford f 350. The purpose of this guide is to help you trouble shoot kti dc hydraulic power units by explaining how the electric hydraulic circuits work together to perform each function.

Valve Solenoid Basics Youtube

Valve Solenoid Basics Youtube

How To Analyze And Troubleshoot Hydraulic Circuit Problems Youtube Engenharia Automacao

How To Analyze And Troubleshoot Hydraulic Circuit Problems Youtube Engenharia Automacao

How To Fix A Hydraulic Dump Trailer System Felling Trailers

How To Fix A Hydraulic Dump Trailer System Felling Trailers

When You Are Facing The Problem With Hydraulic Cylinder Then Here Is The Hydraulic Cylinder Troubl Hydraulic Systems Mechanical Engineering Hydraulic Cylinder

When You Are Facing The Problem With Hydraulic Cylinder Then Here Is The Hydraulic Cylinder Troubl Hydraulic Systems Mechanical Engineering Hydraulic Cylinder

Cylinder Pressure Intensification Youtube

Cylinder Pressure Intensification Youtube

Ford 961 Hydraulic Lift Problem Ford Forum Hydraulic Systems Ford Tractors Hydraulic

Ford 961 Hydraulic Lift Problem Ford Forum Hydraulic Systems Ford Tractors Hydraulic

Think First Then Troubleshoot Chapter 8 System Tests For Piston Pumps Hydraulics Pneumatics

Think First Then Troubleshoot Chapter 8 System Tests For Piston Pumps Hydraulics Pneumatics

Kobelco Sk235sr And Sk235sr Lc Excavator Service Manual Hydraulic Excavator Repair Manuals Excavator

Kobelco Sk235sr And Sk235sr Lc Excavator Service Manual Hydraulic Excavator Repair Manuals Excavator

Kobelco Sk485lc 9 Excavator Service Manual Excavator Manual Repair Manuals

Kobelco Sk485lc 9 Excavator Service Manual Excavator Manual Repair Manuals

Hawe Hydraulic Pump V60n 110 Rsfn 2 0 03 Un Lsnr Z Check Our Feedback And Bid With Confidence Should A Problem Arise Please Con Hydraulic Pump Pumps Hydraulic

Hawe Hydraulic Pump V60n 110 Rsfn 2 0 03 Un Lsnr Z Check Our Feedback And Bid With Confidence Should A Problem Arise Please Con Hydraulic Pump Pumps Hydraulic

Ebay Sponsored Hydraulic Steering Pump Part Ep1500 Optimus By Seastar Hydraulic Steering Boat Parts Optimus

Ebay Sponsored Hydraulic Steering Pump Part Ep1500 Optimus By Seastar Hydraulic Steering Boat Parts Optimus

Ford Hydraulic Pump Rebuild Easy Step By Step Tutorial For An 8n 9n Or 2n Hydraulic Pump Ford Tractors Ford

Ford Hydraulic Pump Rebuild Easy Step By Step Tutorial For An 8n 9n Or 2n Hydraulic Pump Ford Tractors Ford

Kobelco Mobile Cranes Pm Ck1600 Parts Manual Pdf Download Servicemanual Operatormanual Partsmanual Hydraulic Excavator Excavator Hydraulic

Kobelco Mobile Cranes Pm Ck1600 Parts Manual Pdf Download Servicemanual Operatormanual Partsmanual Hydraulic Excavator Excavator Hydraulic

Signs Your Hydraulic Pump Could Be Failing Lightning Bay Pneu Draulics

Signs Your Hydraulic Pump Could Be Failing Lightning Bay Pneu Draulics

Kobelco Sk40sr 2 And Sk45sr 2 Excavator Service Manual Excavator Manual Hydraulic Systems

Kobelco Sk40sr 2 And Sk45sr 2 Excavator Service Manual Excavator Manual Hydraulic Systems

Kobelco Sk850 Sk850lc Super Acera Tier 3 Excavator Service Manual Excavator Manual Hydraulic Excavator

Kobelco Sk850 Sk850lc Super Acera Tier 3 Excavator Service Manual Excavator Manual Hydraulic Excavator

Pressure Compensated Pump Adjustments Part 1 Youtube

Pressure Compensated Pump Adjustments Part 1 Youtube

Nichiyu Forklift Fbt 75 Series Troubleshooting Manual Forklift Manual Hydraulic Pump

Nichiyu Forklift Fbt 75 Series Troubleshooting Manual Forklift Manual Hydraulic Pump

Https Encrypted Tbn0 Gstatic Com Images Q Tbn 3aand9gcsbjxthp1xhy68cgl Cswunmp Qlpnf Fjvhgwfzbyy4kz9pxn Usqp Cau

Https Encrypted Tbn0 Gstatic Com Images Q Tbn 3aand9gcsbjxthp1xhy68cgl Cswunmp Qlpnf Fjvhgwfzbyy4kz9pxn Usqp Cau

Tilt Or Trim Issues On Your Outboard Motor We Can Help Diy Outboards Motor Boats Tipsandtricks Outboard Boat Diy Boat

Tilt Or Trim Issues On Your Outboard Motor We Can Help Diy Outboards Motor Boats Tipsandtricks Outboard Boat Diy Boat

Kobelco Sk290lc Sk330lc Excavator Service Manual Excavator Hydraulic Systems Hydraulic Excavator

Kobelco Sk290lc Sk330lc Excavator Service Manual Excavator Hydraulic Systems Hydraulic Excavator

Tips For Troubleshooting Your Hydraulic Systems Mac Hydraulics

Tips For Troubleshooting Your Hydraulic Systems Mac Hydraulics

How Do I Troubleshoot Compression Packing Pumps Systems Pumps Refinery Packing

How Do I Troubleshoot Compression Packing Pumps Systems Pumps Refinery Packing

Kobelco Sk024 Sk027 Sk032 Excavator Service Manual Excavator Hydraulic Excavator Manual

Kobelco Sk024 Sk027 Sk032 Excavator Service Manual Excavator Hydraulic Excavator Manual

Source : pinterest.com